首页
财务会计
医药卫生
金融经济
考公考编
外语考试
学历提升
职称考试
建筑工程
IT考试
其他
登录
建筑工程
投标书中出现下列()情形的,评标委员会按预定方法换算成相应价格值,增加到投标报价上形成评标价。A.交货期晚于招标文件规定的交货时间 B.可以减少招标文件说明的
投标书中出现下列()情形的,评标委员会按预定方法换算成相应价格值,增加到投标报价上形成评标价。A.交货期晚于招标文件规定的交货时间 B.可以减少招标文件说明的
admin
2020-12-24
56
问题
投标书中出现下列()情形的,评标委员会按预定方法换算成相应价格值,增加到投标报价上形成评标价。
选项
A.交货期晚于招标文件规定的交货时间
B.可以减少招标文件说明的预付款金额
C.投标材料性能高于标准
D.交货期早于招标文件规定的交货时间
E.投标材料性能低于标准
答案
AE
解析
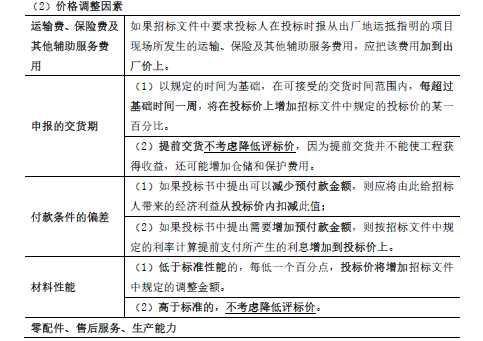
详细评审 (1)评标委员会按招标文件规定的评标价格调整方法进行必要的价格调整,并编制标价比 较表。
转载请注明原文地址:https://ti.zuoweng.com/ti/EFqaKKKQ
相关试题推荐
建设工程组织固定节拍流水施工的特点有( )。A.相邻施工过程的流水步距相等B.流水施工工期与间歇时间成倍数关系C.专业工作队数等于施工过程数D.施
建设工程质量受到多种因素的影响,下列因素中对工程质量产生影响的有( )。A.人的身体素质B.材料的选用是否合理C.施工机械设备的价格D.施工工艺是
建设单位在工程开工前应负责向建设行政管理部门办理( )等手续。A.建设资金审查B.施工图文件审查C.工程施工许可证D.工程质量监督E.大型施工
采用扩大单价法编制建筑工程概算,其中工程量的计算必须遵循定额中规定的( )。A.工程量计算规则B.计算手段C.计量单位D.计算方法E.计算顺序
在建设工程施工阶段,按承包单位分解建设工程施工进度总目标是指( )。A.明确各承包商之间的工作交接条件和时间B.明确分工条件和承包责任C.明确设备采购
已知单代号网络计划如下图所示,工作F的最迟开始时间为第( )天。 A.38B.40C.42D.54
通过改变某些工作间逻辑关系的方法调整进度计划时,应选择( )。A.具有工艺逻辑关系的有关工作B.超过计划工期的非关键线路上的有关工作C.可以增加资源投
某埋管沟槽开挖分项工程,采用单价合同承包,价格为18000元/km,计日工每工日工资标准30元,管沟长10kin。在开挖过程中,由于建设方原因,造成施工方...
某进口设备装运港船上交货价为200万美元,国外运费为10万美元,国外运输保险费为6.5万美元,外贸手续费率为1.5%。美元兑人民币的汇率为6.85。则该进...
某工程双代号网络计划如下图所示,其中工作G的最早开始时间为第( )天。 A.6B.7C.10D.12
随机试题
妊娠早期孕妇可能出现的临床表现是 A.尿潴留 B.尿失禁 C.尿急 D.
下列属于政府采购监督管理部门的有( )。 A、财政部 B、文化部 C、
某消防工程施工单位对某市图书馆的细水雾灭火系统进行组件的安装,下列做法不符合规范
在执行仲裁裁决时,被申请人提出证据证明,经人民法院组成合议庭审查核实,裁定不予以
不属于工程建设项目招标投标的有( )
按照“建筑工程一切险”保险合同的规定,保险公司对被保险人的损失不承担赔偿责任的情
在著名的心灵感应试验中,两个试验者A和B分别在两个房间,裁判给A分发了3红3黑的6张扑克牌,每发一张,要求B说出A什么颜色的牌,B只知道共发了3红3黑的6...
(2014年)低压动力配电箱的主要功能是()。A.只对动力设备配电B.只对照明设备配电C.不仅对动力设备配电,也可兼向照明设备配电D.给小容量的单相动力设
一家专门从事国家重点扶持的公共基础设施项目投资的企业,2012年取得第一笔营业收入,2015年实现应纳税所得额200万元,假设该企业适用25%的企业所得税...
下列关于税收立法权的表述正确的有()。A.中央税、中央与地方共享税税法的制定属于全国人民代表大会及其常委会B.地方税的立法权属于地方人民代表大会及其常