首页
财务会计
医药卫生
金融经济
考公考编
外语考试
学历提升
职称考试
建筑工程
IT考试
其他
登录
建筑工程
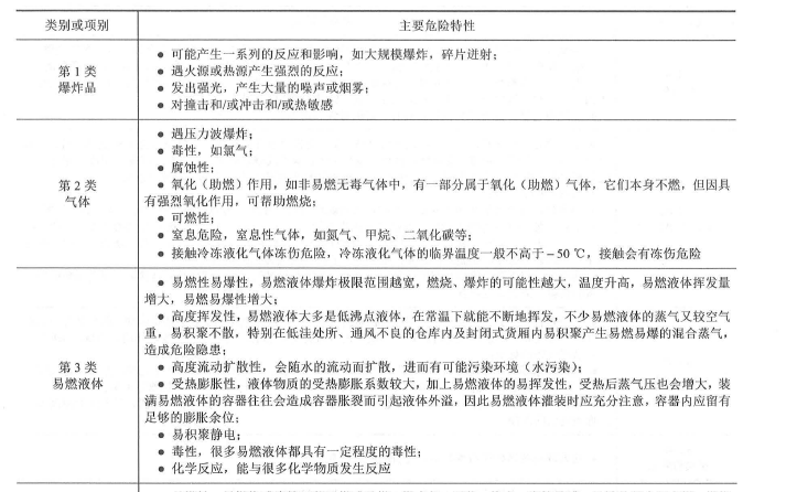
属于第1类爆炸品主要危险特性的是( )A.遇压力波爆炸 B.可燃性 C.遇火源或热源产生强烈的反应 D.化学反应,能与很多化学物质发生反应
属于第1类爆炸品主要危险特性的是( )A.遇压力波爆炸 B.可燃性 C.遇火源或热源产生强烈的反应 D.化学反应,能与很多化学物质发生反应
admin
2020-12-24
6
问题
属于第1类爆炸品主要危险特性的是( )
选项
A.遇压力波爆炸
B.可燃性
C.遇火源或热源产生强烈的反应
D.化学反应,能与很多化学物质发生反应
答案
C
解析
转载请注明原文地址:https://ti.zuoweng.com/ti/Zby8KKKQ
相关试题推荐
生物的多样性没有涵盖()。 A.遗传多样性B.生物物种多样性C.生态系统多样性D.物质多样性
生物体构造的主要物质是(),生命遗传的物质基础又是()。 A.细胞;蛋白质B.蛋白质;核酸C.蛋白质;细胞D.细胞;核酸
激光器通常由()组成。 A.工作物质、谐振腔、激光源 B.工作物质、谐振腔、光源 C.工作物质、激光源、发射器 D.谐振腔、激光源、发射器
把生产资本分为固定资本与流动资本,其依据是()。A.在生产过程中不同的价值转移方式B.在生产过程中不同的物质存在形态C.不同部分在剩余价值生产中的不同作用
泛化是指某种特定刺激的条件反应形成后,另外一些类似的刺激,也会诱发同样的条件反应。新刺激越近似于原刺激,条件反应被诱发的可能性就越大。根据以上定义,以下不...
按照目前近代物理研究的最新成果,物质的最小的构成单位是()。A.质子B.中子C.纳米D.夸克
非物质文化遗产是指各族人民世代相承,与群众生活密切相关的,通过口头和动作传承的各种传统文化表现形式和文化空间。根据上述定义,下列属于我国非物质文化遗产的是...
复式记账法,是对每一笔经济业务事项都要在()相互联系的账户中进行登记,系统地反应资金运动变化结果的一种记账方法。 A.一个B.两个 C.三个...
生产力的发展是阶级产生的物质前提。()
物质世界不一定是运动的。()
随机试题
分配职能是指保险实际上参与了国民收入的再分配。()
下列有关证券投资风险的表述中,正确的有()。 A.证券投资组合的风险有公司特别
下列有关运动动力的描述正确的是 A.是一种只产生肢体移动的力量 B.是一种用
根据相关法律规定,建设工程的发包与承包应当采取()签订合同。
图5-8、图5-9为中性点不接地的1lOkV屋外配电装置,安装地的海拔髙度不超过
共用题干 小梁乡下辖3个行政村,分别为A村、B村、C村。2012年末,该乡“村
厕浴间和有防水要求的房间,所有墙底部200mm高度内应筑()坎台。
30岁女性,放置V型宫内节育环3年,来院常规检査。平时月经正常,末次月经10天前
除可行性研究报告外,建设项目投资决策阶段所形成的成果有( )。 A.规划设计要求 B.建设项目选址意见书 C.设计任务书 D.项目...
根头部有多数疣状突起的茎残基,习称“珍珠盘”的药材是A.地榆B.白芷C.银柴胡D.柴胡E.藁本